为了营造健康的经营秩序,规范平台商品保质期信息,平台拟新增《天猫商品保质期发布规范》,具体内容如下。本规则于2023年3月27日公示,将于2023年4月3日正式生效。
为了营造健康的经营秩序,规范平台商品保质期信息,天猫平台拟新增《天猫商品保质期发布规范》,具体内容如下。本规则于2023年3月27日公示,将于2023年4月3日正式生效。

一、天猫商品保质期发布规范具体内容
天猫商品保质期发布规范
第一章 商品保质期发布规范
第一条 商品保质期定义
指在既定的温度、湿度、光照等贮存环境参数下保持品质的期限。
第二条 临期商品
临期商品,指临近保质期(简称“临保期”)的商品。临期商品必须在商品标题或商品详情页的最上方清晰明显地展示“临期商品”等相关字样,或【展示“X年X月到期/保质期到X年X月”字样】。
临保期具体标准如下,各行业发布规范:http://rulechannel.tmall.com/#/rules?cId=980中有特殊要求的,从其规定。
第二章 特殊类目商品保质期发布规范
商品保质期剩余时间低于如下要求的,不可销售。

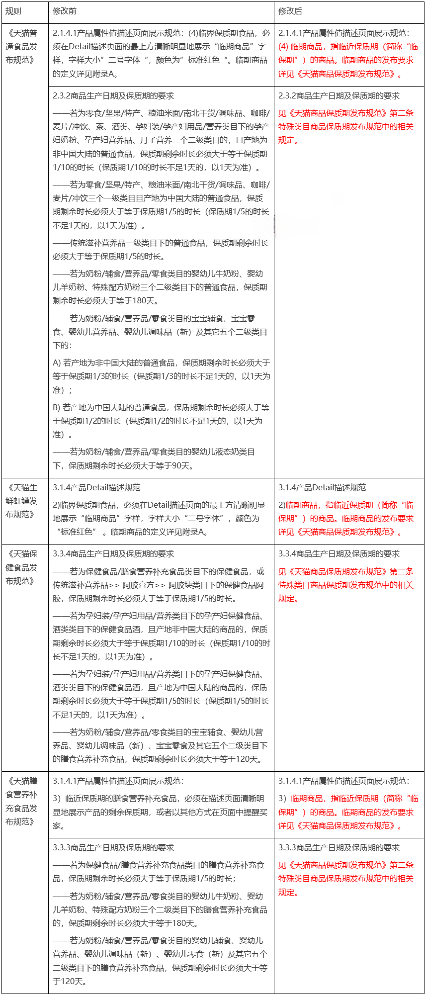
二、《天猫商品保质期发布规范》新增后,相应修改的规则内容:
![]()
以上就是关于天猫新增《天猫商品保质期发布规范》的全部内容,希望对各位商家能有所帮助!
*本文为淘发客管理员发布,转载请联系原出处。如内容、图片有任何版权问题,请联系淘发客处理。



网友评论